学校概况
学校简介
校训
办学宗旨
组织架构
办学特色
特色艺术教育
校园风光
新闻中心
校园动态
公告通知
党建团建
党建动态
理论学习
团旗飘飘
德育之窗
德育在线
心理辅导
学生风采
国旗下讲话
教学教研
名师风采
教研活动
艺术之光
艺术之光
平安校园
平安校园
健康教育
招生资讯
招生动态
招生公告
收费公示
校务公开
首页
校务公开
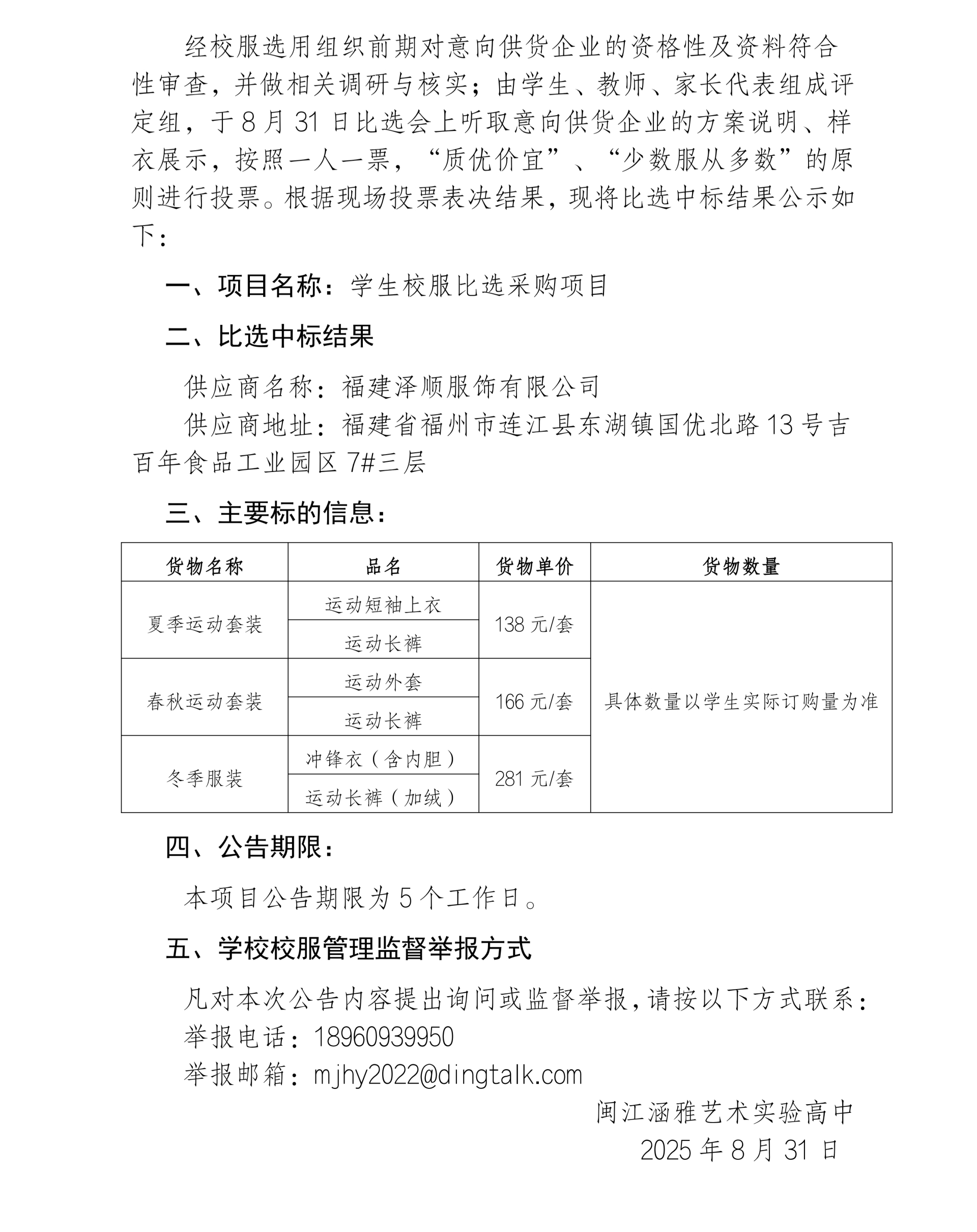
学生校服采购比选结果公示
来源:
作者:
发布时间: 2025-08-31
上一条:
25-26学年第一学期体育与健康课程安排
下一条:
家校互联,智慧共策丨闽江涵雅校长接待日活动公告
校务公开
校务公开
2025-2026学年第二学期体育与健康课程表公示
2025-2026学年学生校服采购信息公示
2025-2026学年膳食委员会及膳食监督家长委员会名单公示
2025年学生校服采购价格公示
25-26学年第一学期体育与健康课程安排
闽江涵雅艺术实验高中2025-2026学年开学初 防范校园暴力与学生致家长一封信
学生校服采购比选结果公示